Just information.
Warning.
Error number: VF-ERR-000.
Nejaká veľmi dlhá správa, ktorá je určená pre užívateľa - aby si ju prečítal a zariadil sa podľa toho.
Guide to download and install add-on
We have tried to make using the services of the ViribusFarm.com rendering farm as simple as possible, so we offer our customers an add-on that allows you to create a rendering task directly from the Blender program. The add-on needs to be downloaded from our website (www.viribusfarm.com) and installed in the Blender program. After successful user registration and installation of the add-on, you can use the services of the rendering farm.
1. Downloading the add-on
You can get the add-on on the website www.viribusfarm.com. After registering (which is free) and logging in, you can get the add-on in the “To download” section. Since there have been significant changes in Blender version 2.8, we offer the add-on for versions 2.8 and above.: This document contains a description of the add-on only for version 2.8 (and later). If you are interested in the add-on for Blender version 2.79 (or lower), write us a message. You can get the add-on by clicking on the appropriate link (in the “To download” section on www.viribusfarm.com). After clicking on the appropriate link, the download of the add-on will begin. Depending on how your internet browser is set up, it will save the file to the default directory, or you will be offered the option to select a directory. Pay attention to the information where the file will (was) saved, because you will need it in the next step.
2. Installing the add-on
After downloading the add-on, you need to install it. The installation takes place directly in Blender. The installation controls may be located differently in different versions of Blender.
2.1 Installing the add-on in version 2.8 (and later)
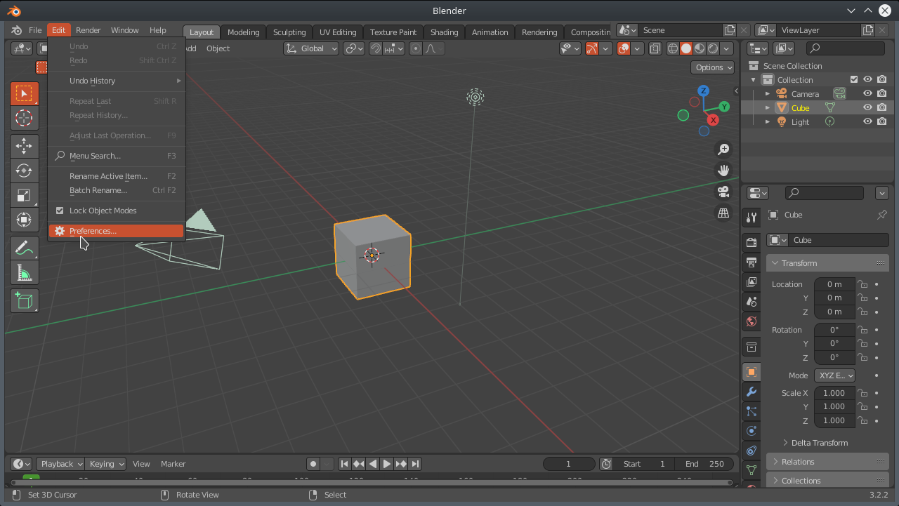
After downloading the add-on, launch Blender. In the menu, select Edit / Preferences:

Select “Add-ons” on the left, then “Install...” at the top right.

A file search window will open. You need to open the directory where you saved the add-on when you downloaded it. For example, the “Downloads” directory. If you are not sure where your browser saved the add-on when you downloaded it, switch to your browser and open the tab with the overview of downloaded files. Then (in Blender) select the appropriate file (for example, ViribusFarmAddOn_v0_99_2.py)

After finding and selecting the appropriate file, click the “Install Add-on” button. After installation, the add-on is “disabled”.

To successfully use the add-on, it needs to be activated and configured. You activate it by checking the checkbox next to the add-on name:

To configure, click on the arrow next to the check-box - this will display the add-on configuration options.

You need to enter a login name - this is the email address you registered with on www.viribusfarm.com.
You can also enter a password (which you entered during the registration process) so that you do not have to enter it every time you send a render request. If you enter it (here, in the configuration), it will be stored, in readable form, in a configuration file on your disk (which can be a security risk). If you do not enter it (in the add-on configuration), you will have to enter it before sending a render request every time.
Our recommendation is to enter a password every time you submit a request for the rendering process.
Once the configuration is complete, you can close the settings window.
If you have installed and activated the add-on correctly, the “Viribus Farm Upload” panel will be added to the “Render properties” tab.

3. Submitting a rendering job using an add-on
Using the “Viribus Farm Upload” panel, it is possible to submit rendering jobs directly from Blender.
You can fill in the “Project name” and “Project description” data, which will be stored with the file on our server – for your own use. You can search for them on our website (after logging in) – among your projects/files. These items are not mandatory.
The option “Start render on Viribus Farm” is used to confirm that the rendering process should start as soon as possible. If it is not selected, the files will only be uploaded to our server, where you can start the rendering process afterwards.
The option “Set optimal tile sizes by Viribus Farm” serves to confirm that we can set the tile size according to our own algorithm - so that the rendering process is as short as possible.
By selecting “Priority” you set the priority for this rendering process (10 - lowest priority, 1 - highest priority). More information about the priority of the task, its impact on the queuing of the rendering process and the cost of the rendering process is written on our website: https://www.viribusfarm.com/terms_and_conditions
To submit a currently open file for rendering, you need to save the file to disk (so that all data in the file is up-to-date).
After entering the desired values and saving the file, you need to click on the “Upload file to ViribusFarm.com” button. The add-on will send all the necessary files to the server and, if selected, will start the rendering process as soon as possible.
Before sending, the add-on will perform checks and a dialog box will be displayed for entering a password (if not specified via the add-on configuration).
Checks before sending files:
The file must be saved. If it is not, an error message will be displayed. In this case, the file must be saved and click the “Upload file to ViribusFarm.com” button again.
Number of frames versus existence of keyed value – if there is more than one frame and there is no value that would change, there is a high probability that this is an error and there is no need to render that many frames. In such a case, the add-on will display a warning and it is up to the user to either send the file or modify the file (e.g. by reducing the frames to 1, or by adding a keyed value).
After the file has been successfully uploaded, the message: “Render task has been uploaded successfully.” is displayed - bottom right.

Ak niečo nie je v poriadku, zobrazí sa príslušná chybová správa. Napr. “login failed” znamená, že boli zadané nesprávne hodnoty pre prihlasovacie meno / heslo.
If you see an error message that you do not understand, please contact our team. Contact details are listed on our website: https://www.viribusfarm.com/contact
When contacting us, please include the Blender version, the exact error message, or attach a screenshot.
You must turn on javascript to work with this page.